疫情退票范围/2021疫情退票还收手续费吗
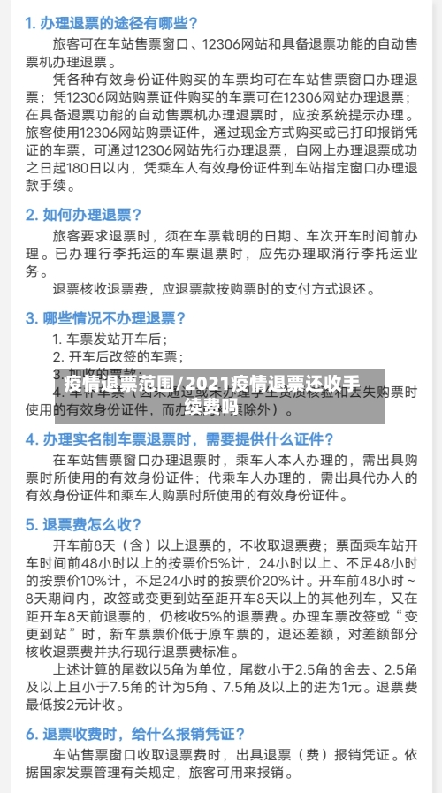
三大航司免费退改政策
免费退票:旅客需在航班起飞前取消订座,即可办理免费退票。若未提前取消订座 ,可能需按常规退票规则支付手续费 。里程票退改:里程奖励客票同样支持免费退改,退改后里程将按原规则返还至账户,无额外损失。

+2+2安心购票保障:注册或登录国航APP/小程序购票的旅客,每年可享2张国内无理由退票券、2张世界及地区无理由退票券 ,以及两小时免费或优惠退票权益。第三方问题处理:查实第三方加价销售 、篡改行程、多收退改手续费等行为后,国航将退还差价,并对涉事单位按协议严肃处理。

时间范围2025年11月15日至12月31日期间出行的赴日航线旅客可享受免费退改服务 。此政策明确限定了适用出行日期 ,仅针对该时间段内的航班客票提供特殊退改权益。适用客票类型 常规与奖励客票:999开头的常规客票及里程奖励客票均纳入政策范围,覆盖了现金购票和积分兑换的客票类型。

春秋航空坑!无视消费者权益!疫情原因退票收取高达60%退票费!无视国家政...
春秋航空在此案例中存在处理不当问题,其拒绝全额退款并收取高额手续费的行为涉嫌违反国家相关政策及消费者权益保护规定 。
法律分析:疫情期间退机票不收手续费 ,根据国家全民航局最新规定,在2020年1月28日以前购买的机票如果需要退票,那么都可免收手续费。
免费改期服务:部分航线(如2025年中秋假期)推出“免费改期 ”服务。 春秋航空特殊退票政策 分舱位收费:经济舱(超惠飞/优选飞)起飞前7天退票收5%票面价 ,起飞前两小时退票收60%票面价;尊享飞起飞前两小时退票手续费高达80%,特价票几乎不可退改 。
广州卫健委呼吁:非必要不出省(铁路车票可免费退票)
〖壹〗、广州卫健委呼吁非必要不出省,铁路部门已推出免费退票措施 ,未出行旅客可无损退票或延期计划以降低感染风险。广州卫健委紧急通知背景与核心呼吁因南京机场疫情传播链扩散迅速,已波及多省多地,广州卫健委于7月31日发布紧急通知,呼吁市民非必要不出省 ,以减少人员流动带来的疫情传播风险。
〖贰〗、切断传播途径:严格人员出行管理:广州卫健委发布通告,要求广大市民群众非必要不离穗 、不出省,确需离穗、出省的 ,需持有48小时内核酸检测阴性证明 。各级党政机关、企事业单位 、学校和旅行社等也带头落实非必要不离穗、不出省要求。
〖叁〗、加强元旦 、春节等重要节点聚集性活动管理,建议市民非必要不出行。无论是中高风险还是低风险地区返(抵)人员均需查验48小时核酸阴性结果以及行程码才可通行 。12月15日,石家庄市卫健委相关工作人员告诉记者 ,现在疫情期间,相关政策动态变化快,建议如果元旦春节有要返乡人员购买车票前先询问当地防疫政策是否发生变化。
〖肆〗、近来广州市是低风险地区 ,出行不需要核酸检测。【离开广州】广州疾控及广州市卫生健康委近期多次发布提醒:非必要不出省!!根据广州市新冠肺炎防控指挥部发布的第23号通告,7月3日零时起取消离穗、出省核酸检测阴性证明要求。
〖伍〗 、日前,重庆市疾控中心发布消息 ,疫情防控形势复杂,呼吁市民非必要不出境,严格遵守市内旅游景区“预约、限流、错峰”等防疫规定,暂缓跨省旅游 ,减少聚集性活动 。 该消息一出,更是让不少市民下定决心要取消出行计划。
〖陆〗 、省内低风险区域人员严禁前往中高风险地区,非必要不出省、非必要不出境。广州、佛山市低风险地区人员出省 ,须出示48小时内核酸检测阴性结果 。全省除广州、佛山市外的其他地区人员出省,须出示7两小时内核酸检测阴性结果。
火车站可以退高铁票吗
火车站可以退高铁票,具体规则如下:退票地点与范围高铁票与普通火车票一致 ,支持全国任意火车站的退票通签业务。旅客无需返回购票地,可在就近车站办理退票 。退票时间要求 个人旅客:需在票面指定开车时间前完成退票,可退还全部票价 ,但需核收退票费。团体旅客:退票时间不得晚于开车前48小时,否则可能无法办理。
火车站可以退高铁票,具体规则如下:退票地点与范围高铁票与普通火车票一样 ,支持全国任意火车站的退票通签业务 。旅客可在全国范围内任一具备退票功能的火车站办理退票,无需返回购票地或乘车始发站。退票时间要求 个人旅客:需在票面指定的开车时间前到车站办理退票,退票时核收退票费,退还剩余票价。
火车站可以退高铁票 ,一定要带上身份证 。高铁票与普通的火车票一样,都可以在全国任何的火车站办理退票通签业务,并且实行梯次退票方案。旅客退票时 ,要在票面指定的开车时间前到车站办理,把票价全部退还,核收退票费。团体旅客退票 ,不能晚于开车前48小时。
火车站可以退高铁票 。以下是关于在火车站退高铁票的详细解退票地点:高铁票与普通火车票一样,可以在全国任何的火车站办理退票业务。退票所需证件:办理退票时,旅客一定要带上身份证。退票时间限制:旅客退票时 ,要在票面指定的开车时间前到车站办理 。团体旅客退票,不能晚于开车前48小时。
高铁票到火车站是可以退的。如果已经领取了纸质车票,办理退票时需将纸质车票交还给车站售票窗口或代售点工作人员 ,同时携带购票时所使用的乘车人有效身份证件 。以下是关于高铁票退票的一些详细规定和注意事项:退票手续费:退票会根据不同情况收取一定的退票手续费。
当然可以在火车站退票,可以在全国各地的火车站窗口办理退票的。是不给现金的,票款退回购票时所使用的在线支付工具 。铁路部门规定: 在1230cn网站购票后,请按以下方式办理退票:『1』没有换取纸质车票且不晚于开车前30分钟的 ,可以在1230cn网站办理。
“退票之举”
〖壹〗 、“退票之举 ”指国铁集团为配合疫情防控推出的免费退票措施,具体内容及意义如下:措施背景2021年初,全国部分地区出现多点零星散发病例和局部聚集性疫情。为配合各地政府落实“减少人员流动、减少旅途风险、减少人员聚集”的防控政策 ,国铁集团对退票规定进行调整 。
因为疫情退火车票可以全额退款吗
〖壹〗 、火车票退费在符合特定条件时可以全部退还,具体包括以下情况:铁路责任或自然灾害影响因铁路责任、自然灾害等导致列车全程停运、中途停运 、中途折返或绕道运输时,旅客在发站要求退票的 ,退还全部票款。若旅客收到列车停运通知,5天内可申请全款退回;若列车晚点超过两小时,三十天内凭车站证明也可退全款。
〖贰〗、提前8天以上退票:若在列车发车之前8天以上办理退票手续 ,不会收取任何手续费,可退全款。例如,购买了10天后发车的火车票 ,在发车前第9天申请退票,此时就能拿回全部票款 。因疫情导致列车停运:因不可抗力的疫情原因致使列车停运,退票时可以全额退款。
〖叁〗、特殊情况:如列车停运 、晚点,或因疫情等不可抗力退票 ,可免手续费全额退款。退票操作步骤 线上退票:通过12306官方网站或APP,进入“订单”页面选取退票 。退款原路返回支付账户,通常1-15个工作日内到账。 窗口退票:需携带购票时使用的身份证件 ,在车站人工窗口办理。
〖肆〗、因为疫情退火车票可以全额退款 。是由于始发地存在疫情,导致已经购买车票的车次停运或者不适合出行时,需要办理退票手续的 ,在退票时不收取任何手续费。情导致:虽然在疫情期间,但不是因为疫情,而是因为个人原因导致需要退票的 ,按退票时间计算退票手续费。
发表评论